
  • 首页首页
  • 走进简投走进简投
  • 业务布局业务布局
  • 新闻中心新闻中心
  • 党的建设党的建设
  • 廉洁简投廉洁简投
  • 重要信息发布重要信息发布
集团简介
集团领导
组织架构
成员企业
走进简投

成都市简州新城投资集团有限公司成立于2017年10月,注册资本60亿元。[详情]

 建设管理  产业发展  城市运营  地产开发  智慧能源
集团动态
媒体报道
公示公告
情系退役军人 护航转型之路——成都东部新区2026年春季自主就业退役士兵暨由政府安排工作退役士兵赴简投集团参观见学

为深入贯彻落实退役军人就业安置相关政策,切实履行国企社会责任,助...[详情]

主题教育
党建动态
主题活动
群团活动
企业文化
深入学习贯彻党的二十大精神

高举中国特色社会主义伟大旗帜 为全面建设社会主义现代化国家而团结奋斗。[详情]

简投廉影
警钟长鸣
廉洁聚焦
廉洁简投

弘扬廉政文化,营造风清气正的廉洁企业氛围。

项目招采
员工招聘
资产招租
重要信息发布

依法履行信息公开职责,提高企业工作透明度。

首页

走进简投

  • 集团简介
  • 集团领导
  • 组织架构
  • 成员企业

业务布局

  • 建设管理
  • 产业发展
  • 城市运营
  • 地产开发
  • 智慧能源

新闻中心

  • 集团动态
  • 媒体报道
  • 公示公告

党的建设

  • 主题教育
  • 党建动态
  • 主题活动
  • 群团活动
  • 企业文化

廉洁简投

  • 简投廉影
  • 警钟长鸣
  • 廉洁聚焦

重要信息发布

  • 项目招采
  • 员工招聘
  • 资产招租
  • 1 交易公告 2026-01-19
  • 2 变更公告
  • 3 流标或终止
  • 4 评标结果 2026-02-02 ✓
  • 5 中标结果 2026-02-11

绿色代表已完成环节

红色代表进行中环节

灰色代表未进行环节

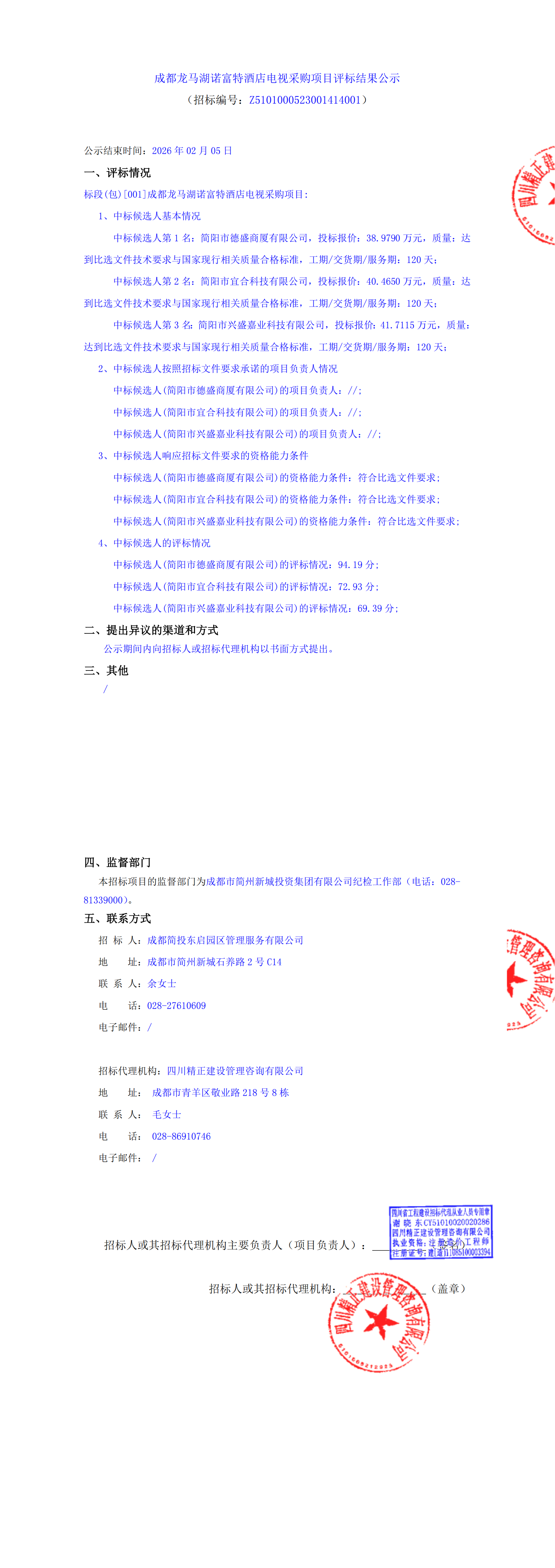
成都龙马湖诺富特酒店电视采购项目评标结果公示

简投集团 2026/02/02
分享到:

关注微信公众号
获取更多资讯动态

地址:成都东部新区石养路2号

电话:(+86) 028-81332990

©2026 成都市简州新城投资集团有限公司 All Rights Reserved.      蜀ICP备19000666号